🔒 官方正品 支持验证

维普查重系统
高校指定检测系统

5.8亿+
比对数据库
99%
高校覆盖率
安全认证
高校合作
数据加密
官方授权
维普查重官方正品

维普检测版本

大学生版

¥3/1000字
  • 检测范围:本科毕业论文
  • 适用人群:专科/本科生
  • 报告验证:官网检测支持验证
  • 检测时长:5-15分钟

AIGC检测

¥20/篇
  • 检测范围:AI生成内容检测
  • 适用人群:本科/硕士/博士研究生等
  • 检测语种:仅支持中文
  • 检测时长:5-20分钟

职称论文版

¥39/10000字
  • 检测范围:期刊/职称论文
  • 适用人群:教师/科研人员
  • 支持格式:PDF/DOC/TXT
  • 检测时长:3-10分钟

价格说明:检测费用按实际字符数计算(含空格)

丰富的比对资源

数十亿级文献对比库,中文期刊论文库、硕博学位论文库、高校特色论文库、自建特色论文库、互联网数据资源,数据库强大

智能的检测技术

分布式计算平台和云存储,论文动态语义跨越识别技术,数字资源版权加密保护技术,知识挖掘技术快速对比技术

卓越的用户体验

24小时自助检测,安全有保障,加密上传,保障用户论文信息绝对安全;覆盖各领域,适合学位论文、期刊投稿、职称论文检测

维普检测详细步骤

打开网址

维普论文查重入口: http://weipu.gxcqvip.com/ 按 CTRL+D 收藏官网并开启浏览器书签同步,避免误入广告链接

上传论文

支持doc/docx多种格式,命名规则:姓名_论文题目(例:张三_人工智能研究),切勿在标题或者作者处只输入符号,自动解析文字内容,填写需要检测文章的题目作者并复制需要检测的文章内容到检测框内(系统支持中文/英文论文检测)

付款检测

检测单价:大学生版/硕博版/编辑部版3元/千字,职称版30元/万字,AIGC检测20元一篇,格式检测10元一篇,通过【微信扫码/支付宝扫描】来支付检测费用的。大额检测支持对公转账

下载报告

系统将在5-30分钟左右检测完成,然后下载检测结果。本站维普检测产品均来自官方渠道,由本站代理售卖,检测结果支持真伪验证,假一赔十!

维普AIGC检测深度技术

维普aigc检测

维普AIGC检测,适用学术论文AI生成检测、期刊投稿审核、企业报告原创性验证。通过自研多模态神经网络学习技术,可以精准识别市面上主流AI大模型工具(ChatGPT、Deepskeek、文心一言等)生成的文本。目前仅支持中文识别和检测,系统报告只给出ai相似率,数值高低不代表论文质量高低。

AI生成识别

精准检测ChatGPT等AI生成内容

识别准确率 ≥93%

混合内容分析

识别人工改写后的AI内容

混合检测深度 ≤5%

三维度检测报告解读

全方位解析论文质量,精准定位问题根源

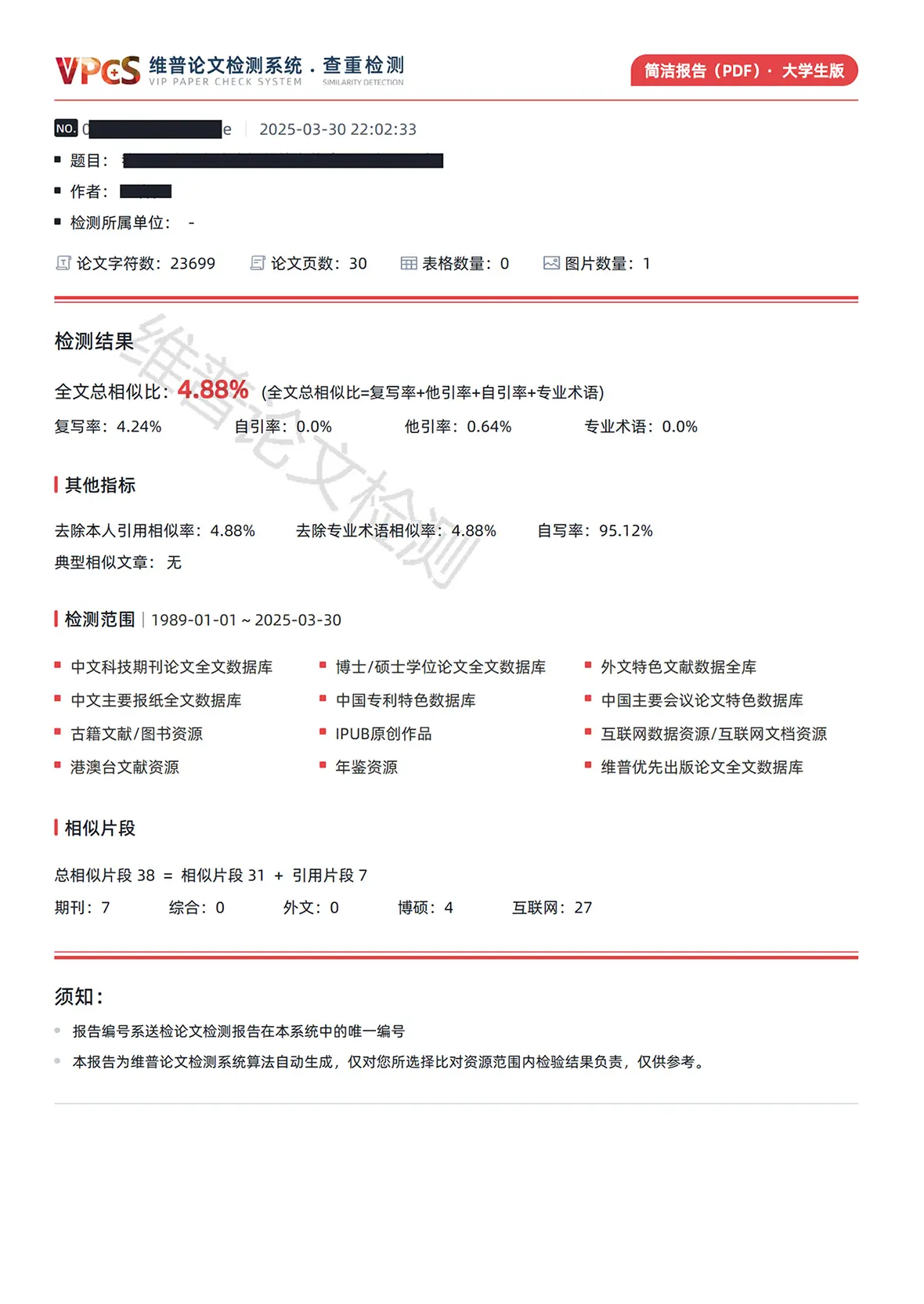
维普查重报告单展示
4.88%

全文总相似比

4.24%复写率 0.64%他引率

与5.8亿文献即时比对结果

4.88%

去除本人引用相似率

总相似片段38处 引用片段7

需正确写上作者姓名

95.12%

自写率

典型相似文章:无 图片数量:1

疑似文字图片与识别文字详情

复写片段
引用部分
自写部分

智能降重

轻松降低论文重复率和aigc率

第六代人工智能神经网络降重模型

语义级智能降AIGC率

智能降重功能,使用第六代人工智能神经网络降重模型,进一步优化修改后的语句通顺度、连贯性、上下文结构,较上一代提升50%降查重率

上下文重组 表达优化
检测前:23% 优化后:8%
78%
平均重复率降幅
基于百万篇论文数据统计 前往体验 论文降重